核心要点:1、“十五五”规划延续之前对金融的定位:支持新质生产力和底线思维;但在风险可控和支撑高水平科技自立自强和核心战略背景下,“科技金融” 预计是未来重点。2、对科技金融政策的趋势梳理:对“人工智能+”和“新型工业化”,要求金融资源更精准和聚焦;给银行保险规划五年的“施工图”,引导建立全生命周期服务体;证券市场从IPO、再融资、并购、创投等多维度为科技企业提供包容和适配的融资环境。3、科技金融对金融行业投资影响:券商科创含量比例较高,享成长性弹性,关注综合服务能力强的头部券商;银行支持科创体量最大,享受科技发展的宏观红利,高安全边际;保险兼具向上弹性以及稳健属性,关注资产负债匹配好的保险公司。
学习“十五五”规划关于金融:科技金融是重点。1、延续与侧重点的变化。规划延续之前对金融的定位:支持新质生产力和底线思维。但在目前风险可控的背景下,支撑高水平科技自立自强和建设金融强国的是核心战略,“科技金融” 是未来金融行业的重点。2、政策的底层逻辑:“破局”与“托底”:破局(进攻):全力发展新质生产力,以此突破经济增长天花板,是未来金融资源倾斜的核心方向。托底(防守): 坚决防范房地产、地方债务等系统性风险,为新旧动能转换提供稳定的宏观环境。
银行、保险、证券“科技金融”的政策趋势。我们对近几年的科技金融政策进行了梳理:1、银行保险行业支持科技的五大趋势。从原则指引转向细化执行、单一支持转向生态构建、融资支持转向全生命周期综合服务、中央统筹转向区域特色、传统风控转向数字赋能和风险共担。2、证券行业支持持科技五大趋势。注册制全面推进拓宽融资渠道、鼓励金融科技创新提升服务效能、加大债券市场支持(科创债)、强化券商综合服务职能、注重市场生态建设。
“科技金融”核心政策与金融机构实践。1、银保领域:针对“人工智能+”和“新型工业化”,政策要求金融资源精准聚焦前沿科技与“卡脖子”领域。《银行业保险业科技金融高质量发展实施方案》作为未来五年的“施工图”,引导机构建立全生命周期服务体系。2、证券领域:“科创板八条”与“1+6”改革、并购重组“新六条”、“创投十七条”等政策,从IPO、再融资、并购、创投等多维度深化资本市场改革,为“硬科技”企业提供更为包容和适配的融资环境。
“科技金融”对金融机构经营与估值的影响。1、经营层面:业务模式向生态化、专业化转型,风控逻辑转向技术驱动,盈利来源多元化(银行科技贷款扩表、券商科创业务放量、保险耐心资本参与)。2、估值层面:银行估值修复与分化并存,资源禀赋强的大行、科技特色股份行及区域科创属性强的区域行占优;券商享成长性溢价,综合服务能力强者受青睐;保险凸显稳健配置价值。
投资建议:银行:科创总规模大,享稳健收益,估值修复与分化并存,关注具备牌照+算力+客群覆盖度三重优势的大行、在科技金融领域较为领先的股份行、以及所在区域科创属性较为鲜明的城农商行。券商:科创含量高,享成长性弹性,关注综合服务能力强的头部券商、以及具备区域及业务特色的中小券商。保险:兼具向上弹性以及稳健防御属性,关注资产负债匹配好的保险公司。
风险提示:政策推进不及预期,宏观经济大幅波动,研报使用信息更新不及时风险。


一、“十五五”规划下的金融顶层设计
当前,我国正处在加快建设科技强国、实现高水平科技自立自强的关键时期。“十五五”规划进一步明确,科技创新是引领现代化建设的核心动力,而科技金融作为支撑科技创新的关键一环,已成为国家战略布局的重中之重。科技创新具有高投入、长周期、高风险等特征,其发展亟需构建与之相匹配的现代金融体系。为此,国家正以前所未有的力度推动科技金融政策体系的完善与落地,旨在打通科技、产业与金融之间的循环堵点,引导更多金融资源精准、高效地流向科技创新领域。
1.1 “十五五”规划看金融:
发展科技金融是重中之重
事件:2025年10月23日,中国共产党第二十届四中全会审议通过《中共中央关于制定国民经济和社会发展第十五个五年规划的建议》,核心基调是 “加快建设金融强国”。其中,“大力发展科技金融” 被置于金融“五篇大文章”之首,其核心目标是打通“科技-产业-金融”循环,以支撑高水平科技自立自强。这一规划承接 “十四五” 发展成果,聚焦高质量发展主题,为科技与金融的深度融合提供了顶层设计与行动指引。

顶层设计的核心目标非常明确:构建一个与科技创新规律高度适配的现代科技金融体系。这意味着金融服务必须覆盖从基础研究、技术攻关到成果产业化的全链条,能够精准识别并有效管理科技创新所固有的高风险,最终实现金融资源对科技创新领域的精准滴灌和高效配置。其战略定位是双重的:既是实现科技强国战略的核心支柱,也是建设金融强国的关键路径。
潘功胜行长关于“十五五”规划的相关解读:近日出版的“十五五”规划中刊登了中国人民银行行长潘功胜题为《构建科学稳健的货币政策体系和覆盖全面的宏观审慎管理体系》的署名文章,文中潘行长从利率传导机制改革、货币政策优化、政策工具建设、货币政策与需求协调、汇率管理、重点领域风险防范、金融安全与开放七个维度,阐述了金融领域的政策方向与举措,具体归纳如下:

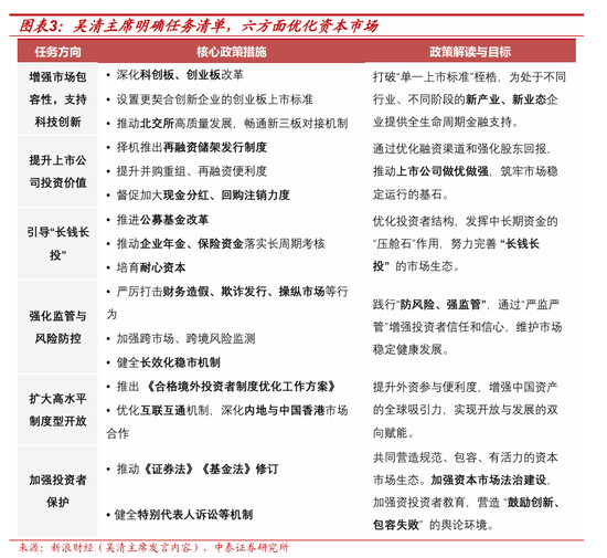
吴清主席关于“十五五”规划的相关解读:证监会主席吴清在署名文章和近期演讲中,明确了“十五五”时期提高资本市场制度包容性、适应性的重点任务举措,共六方面内容,为“十五五”规划在资本市场的落地提供了清晰的“任务清单”。

综上所述,“十五五”规划从国家战略的顶层为科技金融绘制了清晰的蓝图,明确了其作为金融强国建设“首要文章”的核心地位。这一宏大的顶层设计,必然需要具体、可执行的政策体系和市场实践来支撑。下文将深入剖析,在“十五五”规划指引下,金融机构如何重塑其服务范式,共同构建一个覆盖科技创新全生命周期的、多层次、专业化的现代科技金融服务体系。
1.2 经济金融政策底层框架:促进新质生产力

经济政策的底层框架围绕“新旧动能转换”展开,核心是推动新质生产力的发展。在当前“L形”经济格局中,新质生产力承担突破增长天花板,传统产业在政策护航下避免进一步失速酿成系统性风险,实现高质量发展要求。
“L竖”:代表新质生产力的扩张,是经济向上突破的核心驱动力,尤其在中美博弈和人工智能技术快速发展的背景下,新质生产力成为突破增长天花板的关键。新质生产力涵盖了新一代信息技术、人工智能、生物技术、新能源、新材料、高端装备、绿色环保等一批新的增长引擎,也包括未来制造、未来信息、未来材料、未来能源、未来空间和未来健康等若干未来产业。这些领域具有创新活跃、技术密集、发展前景广阔等特点,是构建现代化产业体系、推动高质量发展的核心力量。
“L横”:代表传统产业在政策托底下逐步企稳,避免因房地产、基建等支柱产业降速而引发系统性风险,实现新旧动能平稳转换。政策着力在促增长与防风险之间寻找平衡,通过结构性政策鼓励服务类消费带动服务业,推动“设备更新”和“以旧换新”激活制造业,并促进科技政策与产业政策融合,培育新质生产力相关领域,为经济高质量发展注入持续动力。
1.3 经济金融政策底线思维:防范系统性风险
在推动新质生产力发展的同时,政策始终保持底线思维,坚决防范系统性风险。经济政策的原则是保持定力、坚守底线,在结构性发力的同时,避免因局部风险扩散引发系统性金融风险。回顾“924”以来的政策脉络,可以看到货币政策通过多种工具支持资本市场,财政政策积极发力托底经济,并通过发展新质生产力培育新增长点。

资本市场的健康稳定是防范系统性风险的关键一环。 其重要性已形成广泛共识,不仅关乎市场信心与财富效应,更是支持新质生产力发展和发挥金融杠杆效应的核心平台。为此,政策着力通过制度创新筑牢市场根基,科创板“1+6”政策体系的推出即是典型例证。该体系通过设立科创成长层、重启未盈利企业上市通道等核心制度创新,为科技企业提供了更加精准和包容的资本市场服务。从实践成效看,科创板已累计支持近600家企业上市,其上市公司整体研发投入强度持续维持在11%左右的高位,远高于其他市场板块。



与此同时,传统货币政策工具在宏观风险防范中继续发挥托底作用:
利率政策:缓慢下行。银行净息差已降至近1.4%,接近日本90年代危险水平下半年仍有15-20BP降息空间。操作方式主要为综合运用存款准备金、公开市场操作、中期借贷便利等多种工具约束因素。


汇率政策:箱体运行。稳定是第一要务——保持人民币汇率在合理均衡水平上基本稳定,坚决防范汇率超调风险运行特征是汇率相关政策基调。
二、金融行业支持科创的趋势和特点
2.1 银行保险业政策支持科创行业的六大趋势
金融支持科技创新的政策体系正朝着更专业、更系统、更生态化的方向演进。通过构建与科技创新规律相匹配的金融服务机制,政策有望引导更多金融资源精准投向科技领域,为实现高水平科技自立自强和建设科技强国提供坚实支撑。随着政策持续落地与优化,“科技—产业—金融”良性循环有望进一步巩固,为新质生产力发展与现代化产业体系建设注入新动能。通过对多项重要政策文件的梳理,总结出以下六大演进趋势。

2.1.1 从原则指引走向细化执行
政策框架逐步由宏观层面的原则性引导,转向更具操作性的实施方案。以《银行业保险业科技金融高质量发展实施方案》为例,该文件被业内视为“施工图”,明确了未来五年的具体目标、实施路径与工作举措,反映出政策制定日益精细化和落地导向,文件核心内容如下:

2.1.2 从单一支持走向生态构建
以《加快构建科技金融体制 有力支撑高水平科技自立自强的若干政策举措》为例,政策着力点已超越提供单一金融产品,转向构建涵盖多元主体的科技金融服务生态。政策鼓励各级政府、科技企业、金融机构、创投基金及中介服务机构等多方协同,共同打造集信贷、保险、担保、股权投资、专业咨询等要素于一体的综合生态圈,文件核心内容如下:

2.1.3 从融资支持走向综合服务
以《关于加强科技型企业全生命周期金融服务的通知》为例,政策覆盖范围逐步拓展,从早期以融资支持为主,延伸至围绕科技型企业全生命周期的综合金融服务。除传统信贷与保险外,政策还强调与创投联动、发展债券融资、强化知识产权金融服务等多元化手段,为企业提供更全面的金融解决方案

2.1.4 从中央统筹走向区域特色
在中央政策总体框架下,金融管理部门正结合本地实际,推出更具区域特色的落实举措。例如,24年10月出台的《关于做好重点地区科技金融服务的通知》,指导和推动北京、长三角、粤港澳大湾区等科技要素密集地区率先构建适应科技创新的科技金融体制,体现了政策在统一部署下的地方实践与差异化探索。
《通知》提到的十三个重点地区的经济发展水平、市场发育状况、金融生态环境各不相同,科技金融服务供给的长板与短板亦有差异,这就导致各地科技金融工作的重点并不完全一致。但无论在哪个地区,若要真正实现“科技—产业—金融”良性循环,有一个环节至关重要,那就是正确处理政府和市场关系。说到底,就是要根据本地实际情况,在科技金融实践中探索政府与市场的最优边界,使市场“无形之手”和政府“有形之手”协同发力、形成合力,做到既“放得活”又“管得住”。

2.1.5 从传统风控走向数字赋能和风险共担
政策高度强调数字化转型对科技金融的支撑作用,引导金融机构积极运用云计算、大数据、人工智能、机器学习等技术,开发数字化经营与风控工具,提升对企业成长性的识别能力和经营管理效率。同时,政策也推动完善科技型企业数据要素的归集、整理与共享机制,夯实信息基础设施。
政策导向正由单纯强调风险防控,转向构建科学合理的风险分担机制。具体措施包括适度提高科技金融业务不良容忍度、推动专项担保计划、组建保险共保体、发展相关再保险业务等,逐步形成多方参与、风险分散的机制安排,提升金融机构对科技创新高风险高回报特征的适应能力。

2.2 证券行业支持科创的五大趋势
近年来,为支持科技创新发展,中国资本市场及证券行业已构建起一个多层次、全周期的政策支持体系,覆盖了企业从初创到成熟的不同发展阶段。

这些政策的核心理念是围绕科技创新的全生命周期,构建一个包容、多元、高效的资本市场服务生态。其核心目标可以概括为以下几点:

随着科技创新在国家发展战略中的地位日益凸显,证券行业支持科创的政策呈现出多维度、深层次的发展态势,旨在构建更完善、更高效的金融支持科技创新体系,助力科创企业的成长与发展。2020-2025年期间政策的整体导向主要呈现以下五大重要发展趋势。
2.2.1 注册制全面推进,拓宽科创企业融资渠道
近年来,注册制改革在资本市场不断深化,从创业板到北交所,逐步扩大适用范围。注册制的推行降低了科创企业的上市门槛,为更多成长型创新创业企业和中小科创企业提供了直接融资渠道。
2020 年中国证监会发布《创业板首次公开发行股票注册管理办法(试行)》等创业板改革并试点注册制相关制度规则,推进创业板注册制改革,提升了创业板对成长型创新创业企业的服务功能。
板块定位:聚焦创新、创造、创意属性,支持传统产业与新技术、新产业、新业态、新模式深度融合的企业,设置行业负面清单,原则上不支持农林牧渔、房地产业等传统行业申报。
关键规则:实行 “交易所审核 + 证监会注册” 的全流程机制,设置多套上市标准,兼顾盈利与非盈利指标(如市值 200 亿元可豁免盈利要求),要求最近三年研发投入或营收增长率达标以体现创新能力。
科创支持:通过市场化审核缩短融资周期,允许特殊股权结构企业上市,适配成长型科创企业 “前期高研发、盈利不稳定” 的特点,推动集成电路、人工智能等领域企业实现产业化融资。
2023 年发布的《北京证券交易所向不特定合格投资者公开发行股票注册管理办法》确立北交所 IPO 注册制制度,鼓励券商建设面向中小科技企业的专门投行能力,进一步支持了中小科创企业的融资需求。
板块定位:重点服务先进制造、数字经济等战略性新兴产业的中小企业,已上市企业中国家级专精特新 “小巨人” 占比超 50%,形成特色创新企业集群。
关键规则:设置四套 “市值 + 财务” 多元标准,最低市值要求 2 亿元,允许未盈利企业上市;实行 “新三板挂牌满 12 个月” 的准入衔接,审核周期平均仅 9 个月,最快 37 天完成注册。
科创支持:要求企业披露核心技术与研发转化能力,将研发投入占比、知识产权数量纳入审核重点,推动 “投早投小投硬科技” 资本循环,同时建立与沪深市场的转板机制。
2.2.2 鼓励金融科技创新,提升服务效率和能力
政策强调推动资本市场金融科技创新,引导券商等金融机构加强技术应用,拓展服务科创企业的业务模式。一方面,金融科技创新能够提升券商的服务效率,通过自动化、智能化的工具和平台,实现业务流程的优化和精简,降低运营成本;另一方面,拓展服务的深度和广度,更好地满足科创企业多样化的金融需求。
2021 年中国证监会启动资本市场金融科技创新试点(北京)第一批试点项目,旨在推动证券期货行业金融科技稳妥发展,促进资本市场数字化转型。《金融科技发展规划(2022 - 2025 年)》也引导券商在科技金融领域加强技术应用,利用金融科技提升服务效率和风险管理能力,支持科技企业通过资本市场融资,下图展示了该规划的核心内容和方向指引:

2.2.3 加大债券市场支持力度,丰富科创企业融资方式
政策鼓励通过债券市场支持科创企业发展,设立专门的科创债绿色通道,缩短审核时限,并将科创债承销情况纳入证券公司履责能力评价。债券市场作为资本市场的重要组成部分,对于科创企业的融资具有重要意义。
2023 年发布的《推动科技创新公司债券高质量发展工作方案》明确设立 “科创债” 绿色通道等举措,以及《关于深化债券注册制改革的指导意见》深化公司债注册制改革,鼓励券商支持科技创新公司债券发展,引导券商等中介机构高效服务科技企业通过债券市场融资;2025 年的支持发行科技创新债券有关事宜的公告,允许证券公司等金融机构发行 “科技创新债券”,并鼓励券商运用募集资金支持科技创新。

2.2.4 强化券商服务职能,提升服务科技创新能力
政策督促证券公司提升服务科技创新的综合能力,为科技型企业提供全方位的金融服务。券商作为资本市场的重要中介机构,在支持科创企业发展中具有关键作用。2024 年发布的《关于资本市场服务科技企业高水平发展的十六项措施》督促证券公司提升服务科技创新能力,鼓励券商为科技型企业提供股权融资、债券融资、并购重组、做市交易、风险管理、财富管理等服务。

2.2.5 注重市场生态建设,构建科技金融服务体系
政策致力于培育支持科技创新的金融市场生态,建立健全科技金融标准体系、统计制度以及常态化的投融资对接、信息共享、风险分担等配套机制。以《关于扎实做好科技金融大文章的工作方案》和《加大对科技型企业的融资支持》为例,政策实施加速打造了良好的科技金融生态环境,为科创企业的发展提供全方位、多层次的金融支持。

三、银保机构在科技金融领域的实践:
政策解读、案例及方向探讨
3.1重点政策解读(1)
《银行业保险业科技金融高质量发展实施方案》
——银保支持科创的“施工图”
2025.04《银行业保险业科技金融高质量发展实施方案》:由国家金融监督管理总局、科技部、国家发展改革委于2025年4月联合发布,被广泛视为未来五年银行业保险业支持科技创新的“施工图”。其核心目的是通过系列的金融供给侧结构性改革,构建与科技创新相适应的科技金融体制,促进“科技—产业—金融”的良性循环。
该方案主要是为了破解科技企业“轻资产、高风险、长周期”的特点与传统金融体系“重抵押、重现金流、风险厌恶”的审慎经营逻辑之间的结构性矛盾。这种错配导致了科技型企业,特别是中小型科技企业,长期面临“融资难、融资贵”的困境,制约了科技创新到产业转化的效率。
政策旨在引导金融资源更多地投向科技创新领域,特别是支持国家重大科技任务、科技型中小企业,并为人工智能、量子科技、生物技术等前沿领域提供精准金融服务。政策设定了未来五年的发展目标,希望银行业保险业能加快构建起与科技创新相适应的金融服务体制机制,推动科技信贷和科技保险在覆盖面、服务质量和效率上的显著提升。

《实施方案》主要从服务机制、产品体系、专业能力和风控能力四大维度提出了20条具体措施,其中几点尤为关键:
(1)构建全生命周期服务体系:政策强调要覆盖科技型企业从“初创期—成长期—成熟期”的全过程。例如,对于经营现金流回收周期较长的流动资金贷款,银行可适当延长贷款期限,最长可达5年,这有助于匹配科技企业较长的研发和成果转化周期。
(2)激发金融机构内生动力:方案明确要求适当提高科技金融相关指标在金融机构内部绩效考核中的占比,并科学提高科技型企业贷款的不良容忍度。同时,优化尽职免责机制,以提升业务人员服务科技创新的积极性。
(3)推动产品与服务模式创新:信贷方面,鼓励加大信用贷款和中长期贷款投放,并创新基于知识产权质押等新型信贷产品;保险方面,引导保险公司提供覆盖技术研发、成果转化、知识产权保护等关键环节的保险产品,并探索通过共保体、再保险等方式分散风险;合作方面,鼓励银行与创业投资机构合作开展“贷款+外部直投”业务,形成“股债保贷”联动效应。
(4)强化风险管控与金融科技赋能:政策鼓励金融机构运用大数据、人工智能等科技手段,建立数字化风控工具和针对科技型企业的“技术流评价体系”,改变过度依赖财务报表和第三方担保的传统模式。
总体来看,《银行业保险业科技金融高质量发展实施方案》是我国推动科技与金融深度融合的一份关键文件。它通过系统性的制度设计和具体的措施安排,旨在引导金融活水更精准、更持续地滋养科技创新,为加快实现高水平科技自立自强和建设科技强国提供坚实的金融支撑。
近期案例:江苏银行 “沿沪宁产业创新贷”
江苏银行响应政策中“统筹支持新兴产业培育发展”和“加强与创业投资等机构合作”的号召,创新推出了“沿沪宁产业创新贷”。该产品是首款专门服务于“沿沪宁产业创新带(沿沪宁产业创新带沿线9市,也就是上海、南京、无锡、常州、苏州、南通、扬州、镇江、泰州)”的聚合型供应链金融解决方案,首期锚定“数智健康”产业赛道,旨在破解产业链上中小科技企业在研发、生产、销售全流程中的融资难题。
通过依托链主企业信用、运用科技金融评分模型,并整合“直接+间接”授信模式,为其上下游的科技型中小企业提供定制化的金融解决方案。它超越了传统单一的贷款思维,将信贷服务与股权投资推荐、上市辅导等增值服务相结合,致力于打造一个服务于整个产业链的创新生态。这一实践是政策鼓励下,商业银行从“坐商”变“行商”,深入产业脉络、提供全周期服务的生动体现,具体如下:
(1)信用创新与效率提升:产品依托链主企业信用,整合主体信用、交易信用与物的信用,采用“直接授信+间接授信”双轨机制。在评审中,打破传统报表依赖,融合科技金融评分模型与绿色ESG评价体系,将数据资产、知识产权等“智本”转化为授信依据,为重点企业开辟绿色通道,可实现“一周放款”。
(2)生态化服务:产品跳出“单一贷款”模式,配套提供股权投资推荐、上市辅导、私人银行等增值服务,体现了从“单点”到“生态”的广度链接。江苏银行计划深化与区域产业链平台的数据合作,探索利用企业的订单、专利、碳排放等多元数据,持续优化风控模型。
(3)精准区域深耕:江苏银行秉持“一行业一策略”,未来将根据沿沪宁线上不同城市的产业地标,持续拓展和深化服务场景。
3.2重点政策解读(2)
《国务院关于深入实施“人工智能+”行动的意见》
——AI全景作战图,加大金融支持力度
2025.08《国务院关于深入实施“人工智能+”行动的意见》:国家专门为一项技术发布行动纲领,这种情况并不多见,核心思想非常明确:从工作方式到生活方式,从产业升级到社会治理,这不仅仅是一份政策文件,更是一份关于AI如何赋能未来社会经济转型的“全景作战地图”,同时对金融支持AI领域提出要求。
三步走战略:
-到2027年,率先实现人工智能与6大重点领域广泛深度融合,新一代智能终端、智能体等应用普及率超70%,智能经济核心产业规模快速增长,人工智能在公共治理中的作用明显增强,人工智能开放合作体系不断完善。
-到2030年,我国人工智能全面赋能高质量发展,新一代智能终端、智能体等应用普及率超90%,智能经济成为我国经济发展的重要增长极,推动技术普惠和成果共享。
-到2035年,我国全面步入智能经济和智能社会发展新阶段,为基本实现社会主义现代化提供有力支撑。

八大基础继承体系:1、提升模型基础能力;2、加强数据供给创新;3、强化智能算力统筹;4、优化应用发展环境;5、促进开源生态繁荣;6、加强人才队伍建设;7、强化政策法规保障;8、提升安全能力水平。其中,政策保障方面,重点提及金融对于AI的支持:
1) 健全国有资本投资人工智能领域考核评价和风险监管等制度。
2) 加大人工智能领域金融和财政支持力度,发展壮大长期资本、耐心资本、战略资本,完善风险分担和投资退出机制,充分发挥财政资金、政府采购等政策作用。
3) 完善人工智能法律法规、伦理准则等,推进人工智能健康发展相关立法工作。优化人工智能相关安全评估和备案管理制度。
近期案例:中行深圳分行推出《支持人工智能产业链发展行动方案》(2025.05)
针对深圳 AI 产业 “企业数量多、创新速度快、跨境需求强” 的特点,中国银行深圳市分行于2025年5月在 “2025 全球人工智能终端展” 上正式发布《支持人工智能产业链发展行动方案》,既是对总行 “未来五年为 AI 产业提供 1 万亿元专项综合金融支持” 战略的落地,也明确自身核心承诺 —— 未来五年为深圳 AI 全产业链提供不少于 1000 亿元综合金融支持,全方位契合深圳 “人工智能先锋城市” 建设目标。
(1)全产业链覆盖,精准对接三层需求——方案聚焦 AI 产业基础层、技术层、应用层,实现全链条服务:
-基础层:重点支持 AI 芯片研发(如鲲云科技)、算力基础设施建设(如智算中心、服务器电源企业麦格米特),夯实产业硬件根基;
-技术层:定向服务大模型、底层算法框架、机器视觉、智能语音(如北科瑞声)等核心技术研发企业,突破产业技术瓶颈;
-应用层:覆盖智慧城市、智能终端、生物制造、低空经济等场景应用企业,推动技术落地转化。
(2)全周期产品体系,破解企业融资痛点——针对 AI 企业 “轻资产、重投入、高增长、强波动” 特性,构建从初创到成熟的融资支持体系:
-专属信贷产品:推出研发贷(支持技术攻关)、并购贷(助力产业整合);特色 “算力贷” 最高覆盖算力合约金额 80%,期限 1-5 年,获政府 “算力券” 企业可享融资成本优惠与绿色审批通道;A + 跃升贷、科创债则分别服务高成长企业与债券市场融资需求。
-多元化融资体系:依托集团优势打造 “股权 + 商行 + 投行” 一体化服务,整合中银 AIC 基金、母基金及境内外投行资源,为企业提供股权融资、银行贷款、资本市场服务等组合支持,解决 “研发投入大、技术转化周期长” 难题。
(3)精准服务与生态共建,强化协同支撑——除资金支持外,方案同步推出多维服务与生态举措:
-精准服务模式:“券贷联动” 结合 “算力券” 与 “算力贷” 降低企业算力成本;“中银科创夸腾系统” 通过大数据、AI 构建企业画像,量化科技能力与风险,破解轻资产企业 “信息不对称”“风控难”;依托 “一点接入、全球响应” 平台提供跨境结算、现金管理、海外开户等服务,助力企业 “走出去”“引进来”。
-生态协同搭建:联合中山大学深圳研究院、投资机构、链主企业举办生态伙伴交流会,对接产业资源,构建 “资金 + 资源” 协同的创新生态,推动深圳 AI 产业平稳健康发展。
服务企业:BS 软件是一家聚焦工业 AI 质检的轻资产科技企业,2024 年快速扩张期面临研发投入大、资金需求急的挑战,传统信贷因 “无抵押、无流水” 拒绝授信。
-初创期:深圳中行依托 “中银科创夸腾系统”(内置 AI 企业专属评估模型,含技术团队、专利、订单等 12 个维度指标),快速为其匹配 “科创贷”,1 周内完成业务落地,成为首家与企业建立授信合作的银行。
-成长期:当企业步入成长期后,深圳中行进一步升级服务:联动集团公司为其筹划股权融资路线;组织外汇专家为其提供各项金融服务,规避跨境技术服务费的汇率风险。
目前成果:截至 2025 年上半年,中行深圳已累计为深圳526 家 AI 企业提供 633.6 亿元金融服务支持,贷款余额三年复合增速超 30%。
3.3 重点政策解读(3)
《关于金融支持新型工业化的指导意见》
——配合“反内卷”,聚焦“卡脖子”
《关于金融支持新型工业化的指导意见》(以下简称《意见》),于 2025 年 8 月 5 日由中国人民银行、工业和信息化部等七部门联合印发。作为落实党的二十届三中全会、全国新型工业化推进大会部署的核心金融政策,它与此前《关于做好金融 “五篇大文章” 的指导意见》深度衔接,共同构建 “科技 — 产业 — 金融” 良性循环的制度框架。

2025 年二季度科技型中小企业贷款余额达 3.46 万亿元(同比增长 22.9%),高新技术企业贷款余额 18.78 万亿元(同比增长 8.2%)。但中长期融资缺口、服务适配性不足等问题仍存,集成电路、工业母机等 “卡脖子” 领域的资金需求尤为迫切。
政策目标明确:到 2027 年,① 支持制造业 “高端化、智能化、绿色化” 发展的金融体系基本成熟,贷款、债券、股权、保险等工具联动更紧密;② 制造业有效信贷需求充分满足,债券发行 “户数 + 规模” 双增长,股权融资水平显著提升,从根源上防范 “内卷式” 竞争。
《意见》围绕 5 大维度,提出 18 项针对性举措,搭建全链条金融支持体系:
(1) 核心领域金融赋能 —— 聚焦 “卡脖子” 与成果转化
-关键技术攻关:引导银行为集成电路、工业母机、医疗装备、基础软件等重点产业链,提供中长期融资支持;对突破核心技术的企业,开放上市、并购、发债 “绿色通道”。
-科技成果转化:鼓励金融机构为高层次人才,定制 “信贷 + 财务顾问” 一揽子服务;推动创投基金与国家制造业创新中心、中试平台合作,加速成果向产业转化。
-产业链协同:强化链主企业金融服务,基于 “数据信用”“物的信用” 开发应收账款、仓单融资产品;探索不依赖核心企业的供应链 “脱核” 模式,服务链上中小科技企业。
(2) 产业服务模式升级 —— 锚定 “五篇大文章” 方向
-传统产业转型:按 “有扶有控” 原则优化授信,重点支持制造业高端化改造、智能化升级、绿色化转型,以及 “增品种、提品质、创品牌” 行动。
-新兴产业培育:支持新一代信息技术、智能(网联)汽车、新能源、商业航天、生物医药等领域,通过多层次资本市场融资(如科创板、产业债)。
-数字金融赋能:鼓励运用大数据、区块链简化业务流程,开发基于 “生产流、订单流” 的场景化产品,提升中小企业金融服务效率。
(3) 资源配置效率优化 —— 服务 “双循环” 布局
-区域协调:推动金融资源向中西部产业转移承接地倾斜;大型银行优化跨区域授信机制,提供 “融资 + 项目撮合” 综合服务。
-集群发展:支持全国性银行在先进制造业集群、中小企业特色集群,打造专属特色支行;向属地机构放权,构建 “集群化” 服务场景。
-跨境便利:提升贸易结算效率,扩大跨境人民币结算规模;支持企业开展跨境资金池业务,便利境内外资金统筹使用。
(4) 金融能力建设强化 —— 破解 “不敢贷、不会贷”
-内部机制改革:单列制造业信贷计划,按 “行业特性 + 企业成长阶段” 制定差异化授信政策;科学提高科技贷款不良容忍度。
-人才队伍建设:双向培养 “科技 + 产业 + 金融” 复合型人才;鼓励向产业集群派驻金融专员,实现 “驻企 + 驻园” 服务常态化。
-风控模式创新:构建适配新型工业化的授信评价模型;依托全国一体化融资信用平台,挖掘企业资金流、生产流数据,提升风险识别精准度。
(5) 政策协同联动深化 —— 凝聚多部门合力
-工具协同:运用科技创新再贷款、碳减排支持工具、支小再贷款等,为科技型制造企业提供低成本资金。
-增信支持:鼓励政府性融资担保机构,完善资本补充与风险补偿机制,为制造业小微企业融资增信。
-监测考核:加强制造业信贷重点监测,完善绿色金融评价指标,优化政策导向性考核机制。

银行业实践案例 —— 政策落地具象化
建设银行 “善建智造” 专项方案——围绕新型工业化 “高端化、智能化、绿色化” 需求,推进六大专项行动:
-“建‘工’长融”:提供最长 10 年的制造业中长期贷款,匹配设备更新、技术改造周期;
-“建‘工’科创”:深化 “商投行一体化”,为科技制造企业提供 “股贷债保租” 综合服务;
光大银行科技制造服务体系
-领域聚焦:制定集成电路、工业母机等 “卡脖子” 领域专项授信政策,单列信贷额度;
-协同服务:联动光大理财、光大金租,提供 “投融资 + 债券承销 + 融资租赁” 一体化服务;
四、证券机构在科技金融领域的实践:
政策解读、案例及方向探讨
4.1重点政策解读(1)
《关于扎实做好科技金融大文章的工作方案》
2024.06《关于扎实做好科技金融大文章的工作方案》:政策出台前,我国科技金融体系存在覆盖断层、工具割裂、周期错配等梗阻;在此背景下,《关于扎实做好科技金融大文章的工作方案》以“全链条协同”为核心,构建与高水平科技自立自强相匹配的现代科技金融体系,为从“科技强国”到“金融强国”提供坚实支撑:

政策对金融支持科创的核心影响:
贷款总量增长迅猛:截至3Q25,科技型中小企业贷款余额同比增长22.3%,增速远超整体贷款水平。“中国金融”显示,截至1H25,科技型中小企业贷款余额已达3.46万亿元。
惠及企业范围更广:目前,已有超过27万家科技型中小企业获得了银行贷款,获贷率首次超过50%,这意味着更多的“金种子”企业得到了金融活水的滋养。
债券融资开辟新通道:债券市场“科技板”自2025年5月推出后,在约两个月内已有288家主体发行了约6000亿元的科技创新债券,为科技企业提供了全新的重要融资渠道。
主要受益企业及案例:政策的受益者非常明确,主要是具有核心技术和创新能力,但可能因“轻资产、无抵押”而被传统金融体系拒之门外的企业。例如,上海一家研发移动智能终端操作系统的科技企业,核心资产是代码和专利,在传统信贷模式下融资困难。北京银行上海分行突破对抵押物的依赖,深入评估其专利价值,运用人民银行的科技创新再贷款政策,以优惠利率提供了1000万元资金。
4.2重点政策解读(2)
《加快构建科技金融体制
有力支撑高水平科技自立自强的若干政策举措》
2024.05《加快构建科技金融体制 有力支撑高水平科技自立自强的若干政策举措》:政策推出前,我国科技金融体系存在融资覆盖不足、资金周期错配等结构性短板;在此背景下,七部门于2025年5月联合发布《加快构建科技金融体制 有力支撑高水平科技自立自强的若干政策举措》。
方案以加快建设首都科技金融服务体系为核心,设定以下量化目标:
-到2027年底,科技创新领域引入长期资本、耐心资本等在京新设基金规模力争超万亿元。
-科技贷款和科技型企业贷款余额分别突破5.5万亿元和2.5万亿元,年均增速高于全国平均水平。
-推动科技创新债券、科技保险、科技型企业上市和不动产投资信托基金(REITs)发行规模位居全国前列。
-关键举措包括:

政策对金融支持科创的核心影响:
融资渠道多元化:打破“一条腿走路”的困境:政策着力构建“股、贷、债、保”联动的多元化融资渠道,解决科技企业过去融资渠道单一的问题。
债券市场开辟新路:通过建立债券市场“科技板”,为科技企业及投资机构发行科创债券开辟专属通道,截至2025年5月末,已实现近100家机构发行,规模超2500亿元。
股权市场深化改革:深化科创板改革,设立“成长层”,为成长中的科技企业提供更适配的舞台。
信贷工具强力引导:运用结构性货币政策工具,将人民银行科技创新再贷款额度提升至8000亿元,并将利率降至1.5%,直接激励银行加大对科技企业的信贷投放。
风控与服务精准化:读懂科技的“语言”:政策推动金融机构从“看砖头”转向“看专利”,建立能读懂科技创新价值的评估与服务能力。
推广“技术流”信用评价:该体系将企业的专利、研发投入等创新要素转化为可量化的信用资产。
设立科技金融专营机构:鼓励银行设立专业的科技支行或事业部,提供更具针对性的服务。例如,北京市计划到2027年实现对中关村所有特色产业园的“科技特色支行”全覆盖。
政策生态协同化:形成支持合力:政策强调央地联动和多政策工具协同,共同构建支持科技创新的金融生态。
央地联动先行示范:在13个地区开展先行示范,鼓励地方探索特色模式。
财政金融协同发力:运用贷款风险补偿、贴息等工具,分散银行风险,降低企业成本。
主要受益企业:政策的直接受益者是轻资产的初创型科技企业、需要长期投入的“硬科技”企业以及各级“专精特新”中小企业。
市场变化:政策已初步展现出系统性的成效。它不仅提供了真金白银的支持(如超 2500亿元的债券融资和 8000亿元的再贷款额度),更带来了深层次变革:推动金融支持从“单打独斗”转向“接力支持”,并反复强调引导“耐心资本”,以解决金融资本与核心技术长研发周期错配的根本性矛盾。
4.3重点政策解读(3)
“科创板八条” + 科创板“1+6”改革
在国家强力推动科技创新、科创板自身发展进入新阶段,以及国际科技竞争日益激烈的背景下,证监会分别于2024年6月和2025年6月推出“科创板八条”和科创板“1+6”改革。这些政策的核心是通过更包容、适配的制度,为“硬科技”企业打通融资渠道,引导资源加速向科技创新领域集聚。
科创板八条:强化科创板“硬科技”定位、开展深化发行承销制度试点、优化科创板上市公司股债融资制度、更大力度支持并购重组等,旨在充分发挥科创板“试验田”作用,促进新质生产力发展。
科创板“1+6”改革:“1”是指在科创板设置科创板科创成长层,并重启未盈利企业适用于科创板第五套标准上市;“6”即在科创板创新推出6项改革措施。

政策对金融支持科创的核心影响:
再融资:“及时雨”精准灌溉研发
关键数据:“轻资产、高研发投入”标准落地后,已有9家科创板公司按此标准申请再融资,合计拟融资近250亿元,资金均投向创新药、芯片研发等关键领域。
-迪哲医药:作为首单适用该标准完成再融资的企业,成功募资17.96亿元,有效解决了核心产品国际多中心临床试验的资金瓶颈。
-寒武纪:完成39.85亿元定增,用于面向大模型的芯片平台研发。本次发行甚至出现了10.51%的溢价,显示了市场对其长期发展的信心。
科创债:开辟融资“快速路”
-中国通号:成功发行25亿元科创债,从受理至注册生效仅用时35个工作日,创下央企同期限品种的低利率纪录,实现了“科创板+科创债”双融资通道的畅通。
并购重组:助力产业整合升级
关键数据:“科创板八条”发布以来,科创板新增披露106单并购交易,已披露交易金额合计超过1400亿元。
-芯联集成:通过发行股份收购标的公司,强化了在车规级芯片领域的全产业链布局,是科创成长层首单发行股份购买资产交易。
4.4重点政策解读(4)
《关于深化上市公司并购重组市场改革的意见》
政策2024 年证监会发布“并购六条”前,A 股并购重组市场正面临活跃度低迷、审核效率偏低、支付工具单一等多重困境;在此背景下,中国证监会于 2024 年 9 月 24 日发布了《关于深化上市公司并购重组市场改革的意见》(“并购六条”)以“激活市场活力、引导产业整合”为核心目标,成为资本市场支持新质生产力发展的关键举措。

政策对金融支持科创的核心影响:通过上述的制度创新与生态优化,“并购六条”从资源整合、资金供给、效率提升、风险防控四个维度,显著强化了金融对科创领域的支持力度:
(1)加速科创资源整合,推动产业链“创新闭环”形成:政策通过放宽产业整合限制、简化跨领域并购流程,引导金融资源向科创产业链聚集。
(2)创新金融工具供给,拓宽科创企业融资渠道:政策通过推广多元支付工具、引导长期资本入场,为科创并购提供全周期资金支持。
(3)提升金融服务效率,缩短科创并购“融资周期”:政策通过优化审核流程、建立绿色通道,让金融资源更快向科创项目倾斜。
(4)强化风险防控,确保金融支持“精准滴灌”:政策通过规范估值披露、强化业绩对赌,避免金融资源在科创并购中低效消耗。
主要受益企业及案例:
“两创”板块公司及硬科技企业:科创板、创业板的公司围绕“硬科技”属性进行的产业链并购尤为活跃,一年来披露重大资产重组超百单。例如,江苏华海诚科并购衡所华威,实现了半导体封装材料领域的强强联合。
寻求转型的传统企业及国企:政策支持传统行业通过并购重组合理提升产业集中度和竞争力。例如,中国神华能源股份有限公司的控股股东履行前期承诺注入优质资产,基本实现煤与煤化工资产整体上市。国企发布的重大资产重组有近70单,占比约三成。
具备核心技术但暂未盈利的优质资产:政策放宽了对优质未盈利资产的收购条件,为这些企业对接资本市场提供了新路径。例如,沪硅产业通过收购控股子公司剩余少数股权,提升了大尺寸硅片的规模化生产能力,强化了产业链的自主可控。
4.5重点政策解读(5)
《促进创业投资高质量发展的若干政策措施》
《促进创业投资高质量发展的若干政策措施》(又称“创投十七条”)于2024年6月由国务院办公厅印发,是继2016年之后,国家层面出台的又一部系统性支持创业投资发展的政策文件。其核心目标是围绕创业投资的“募、投、管、退”全链条,进一步完善政策环境和管理制度。
服务国家战略:发展创业投资是促进科技、产业、金融良性循环的重要举措,旨在支持高水平科技自立自强,培育发展新质生产力。创业投资具有“投早、投小、投硬科技”的典型特征,能有效支持种子期、初创期和成长期的科技型企业。
解决行业痛点:创投行业当时面临 “缺长钱” (缺乏长期资金)、“退出难” 等全链条发展瓶颈,迫切需要政策引导和破解。

政策对金融支持科创的核心影响:
长期资金加速入场:
-保险资金:金融监管总局表示将持续优化规则,研究提高保险资金投资创投基金的比例上限。
-国资力量:截至2024年7月,中央企业共管理了 126只创投基金,认缴规模达 529亿元,主要投向先进制造、能源、电子信息等领域。政策明确要求对国资创投基金进行更符合市场规律的考核。
-地方政府联动:例如,江苏省宣布设立 500亿元的省级战略性新兴产业母基金,并明确其 “耐心资本” 定位,存续期最长可达15年。
退出渠道更趋多元:
-IPO退出:数据显示,注册制改革以来,近九成的科创板上市公司、六成的创业板上市公司获得过创业投资基金的支持。
-其他方式:发展并购基金和S基金(私募股权二级市场基金)也成为优化退出的政策重点。
政策红利已初步转化为市场实效,上半年创投市场多项核心指标出现反弹(证券时报网2025年7月):
-募资端:机构LP(出资人)出资规模同比激增50%。
-投资端:投融资规模降幅显著收窄。以DeepSeek、宇树科技为代表的AI与人形机器人企业崛起,成为硬科技投资新风口,机构尽调频次明显增加,市场信心修复。
-退出端:IPO退出项目数量增幅超20%,同时港股IPO活跃度提升,并购重组案例量增质升。
4.6重点政策解读(6)
科创债相关政策
2023 年发布的《推动科技创新公司债券高质量发展工作方案》明确设立 “科创债” 绿色通道等举措,以及《关于深化债券注册制改革的指导意见》深化公司债注册制改革,鼓励券商支持科技创新公司债券发展,引导券商等中介机构高效服务科技企业通过债券市场融资;2025 年的支持发行科技创新债券有关事宜的公告,允许证券公司等金融机构发行 “科技创新债券”,并鼓励券商运用募集资金支持科技创新。
政策对金融支持科创的核心影响:
发行规模迅猛增长:债券市场“科技板”自2025年5月7日正式落地后,到同年9月末,短短几个月内,全市场共有530家机构发行了科技创新债券,规模高达11672.67亿元。
融资成本显著降低:科创债受到了市场的热烈追捧,发行利率普遍较低。例如,天津市医药集团有限公司在2025年7月发行的科创债,票面利率低至1.98%;中交一航局发行的科创债利率也达到了1.7% 的超低水平。较低的利率直接减轻了企业的财务负担。
投资期限更加匹配:人民银行副行长邹澜在10月论坛上表示近一半的科技型企业发行了期限在3年及以上的债券,而股权投资机构发行的债券平均期限更是达到了5.8年。更长的期限更好地匹配了科技研发与产业化的长周期特点。
五、对金融机构经营和估值的影响
5.1经营层面:
三大维度全面变革

5.1.1业务模式:从“单点服务”到“生态化、专业化”深度融合
金融机构的服务边界持续拓宽,从传统单一的融资供给,转向围绕科技创新全生命周期的生态化服务体系,专业化能力成为核心竞争力。
银行:突破“信贷为主”的传统框架,构建“股贷债保租”一体化服务生态,抓住宏观和政策机遇。一是:针对科技企业不同成长阶段的差异化需求,推出覆盖信用贷、研发贷、中长期贷、知识产权质押融资、并购贷款的全产品矩阵;深化与创投机构、产业基金的联动,通过“贷款+外部直投”“投贷联动”等模式绑定企业成长周期。同时,纷纷设立科技金融专营机构(科技支行、事业部),配备“科技+金融”复合型人才并下放审批权限,适配科创企业快速决策需求。二是:紧抓宏观和政策机遇,在新型工业化、人工智能+等领域加强资源配置,更多聚焦“卡脖子”领域,
券商:聚焦“投行+投资+研究+财富管理”协同模式,打造科创服务全链条能力。投行端强化科创领域IPO、再融资、并购重组的专业服务,适配轻资产、高研发企业的需求;投资端通过直投、跟投、产业基金等方式深度参与硬科技企业成长;研究端建立前沿科技领域专业研究团队,为决策与服务提供支撑;财富管理端将科创主题产品、私募股权基金份额纳入产品池,满足客户配置需求。
保险:从“风险保障”向“保障+投资+服务”三位一体转型。保障端推出覆盖研发失败、知识产权侵权、成果转化损失的科技保险产品,探索“共保体”模式分担重大技术攻关风险;投资端以“耐心资本”身份参与创业投资、科创债投资、股权投资基金,聚焦长期赛道;服务端依托资金规模优势提供长期资本支持,并联动产业链资源助力技术落地。
5.1.2风控逻辑:从“抵押导向”升级为“技术驱动+政策护航”的双重升级
科技创新“高风险、轻资产”的特性,倒逼金融机构重构风控体系,政策层面的风险分担机制则为这一转型提供安全垫。
风控核心指标迭代:传统“抵押物+现金流”评估模型逐渐失效,“技术流”信用评价体系成为主流。金融机构将专利数量、研发投入占比、核心技术团队背景、产业链地位等创新要素作为核心授信依据,破解轻资产企业“融资难”的核心痛点。
技术赋能风控效率:云计算、人工智能、区块链等技术广泛应用于风控全流程。银行通过AI算法实现企业精准画像与风险动态监测,缩短审批周期;券商利用区块链技术实现信息披露追溯与资金交割管控;保险机构通过大数据优化科技保险精算模型,提升风险定价准确性。
政策护航风险缓释:政策通过多重机制降低金融机构风险顾虑。一方面明确提高科技金融业务不良容忍度,另一方面完善尽职免责机制,激发一线业务人员积极性;同时,政府性融资担保机构、风险补偿基金、再保险形成风险分担网络,进一步降低风险敞口。
5.1.3盈利来源:从“传统利差/佣金”到“多元增值+成长分红”的结构优化
金融机构的盈利结构持续升级,对传统业务的依赖度下降,科技金融相关的增值服务与成长型收益占比显著提升。
银行:盈利增长呈现“三驾马车”驱动。一是科技贷款规模持续扩张,支撑信贷利息收入稳步提升;二是中间业务收入占比提高,通过知识产权质押登记、债券承销、财务顾问、跨境金融服务等拓宽非息收入来源;三是股权类收益逐步显现,通过子公司参与科创企业股权投资,分享资本增值收益,形成“信贷利息+中收+股权分红”的多元结构。
券商:业绩弹性集中于科创相关核心业务。IPO与再融资业务为券商带来承销保荐收入;科创债发行规模扩张推动债券承销收入增长;并购重组业务活跃提升财务顾问与交易服务收入;跟投、直投业务带来的股权增值收益进一步放大业绩弹性。
保险:形成“保费收入+投资收益”双轮驱动格局。科技保险业务规模扩大带来保费收入稳步增长,且其保障期限长、费率相对较高,盈利能力优于传统财险;作为“耐心资本”参与科创投资,有望提升长期投资收益率,进而推动内含价值(EV)稳步增长。
5.2估值层面:修复与分化并存
1.银行:享稳健收益,估值修复与分化并存——科技金融业务占比提升可改善收益率与成长预期,推动估值修复,但修复持续性取决于风控能力,具备专业科技金融能力的银行将获估值溢价。关注具备牌照+算力+客群覆盖度三重优势的大行、在科技金融领域较为领先的股份行、以及所在区域科创属性较为鲜明的城农商行。
2.券商:享成长性溢价——政策直接驱动IPO、再融资、跟投等核心业务放量,业绩弹性较大;综合服务能力强的头部券商、以及具备区域及业务特色的中小券商更受青睐,市场将给予更高估值预期。
3.保险:凸显稳健配置价值——以“耐心资本”参与科创投资等,有望提升长期收益率、利好EV增长,兼具向上弹性以及稳健防御属性。
风险提示
政策推进不及预期。金融机构业务及经营情况与政策推进情况相关,若政策推进不及预期将影响业务开展与经营。
宏观经济大幅波动。宏观波动将通过直接及间接形式影响金融机构业务经营及财务报表。
研报使用信息更新不及时风险。
来源:传统借贷VS新型金融
(本文作者介绍:中泰证券银行业首席,金融组组长,国家金融与发展实验室特约研究员。)