
它来了!在万众瞩目中来了!国产GPU第一股!
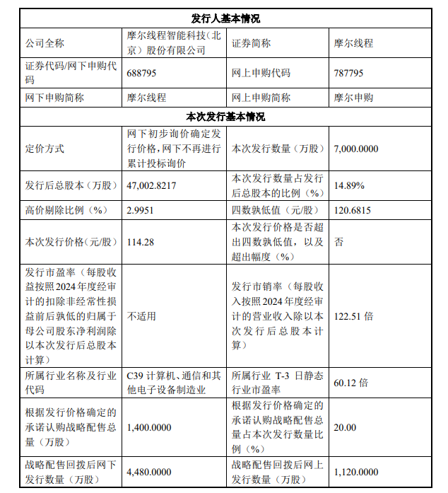
根据摩尔线程披露的科创板上市招股意向书,公司将于11月24日正式启动申购。摩尔线程股票代码为“688795”,上市后将成为“国产GPU第一股”。本次发行价为114.28元/股,为今年以来最高发行价的新股,中一签需缴款57140元。此次公开发行规模为7000万股,发行完成后公司总股本将达47002.8217万股。

按发行价计算,摩尔线程上市时市值约为537.15亿元。据招股书介绍,摩尔线程自2020年成立以来,以自主研发的全功能GPU为核心,致力于为AI、数字孪生、科学计算等高性能计算领域提供计算加速平台。公司已成功推出四代GPU架构,并拓展出覆盖AI智算、云计算和个人智算等应用领域的计算加速产品矩阵。
作为中国GPU第一股 ,摩尔线程将创造IPO新纪录吗?
老张认为,如果从“规模”、“题材”、“市场热度”这几个维度看,摩尔线程确实具备创造新纪录(如今年科创板发行额最大、打新热度极高)的可能。但如果所说的“新纪录”是指“首日涨幅创纪录”或“打新收益率极致”,实现这一点的不确定性较高。原因包括:估值较高、尚未盈利、市场预期可能已经集中,这些会对上市后表现形成一定制约。
目前有利因素包括:1、发行规模大、募资额刷新年度纪录--摩尔线程此次拟发行7000万股、募资约80 亿元人民币,发行价为114.28 元/股。 在今年的科创板(甚至A股)IPO中,80 亿元的募资额位列前列。 所以,在规模和募资金额方面,确实有“打破纪录”的潜力。
2、题材稀缺,定位为“国产 GPU 第一股”--摩尔线程被媒体称为“国产 GPU 第-一股”。 在国产算力、自主可控、AI 芯片风口的大背景下,其稀缺属性和题材热度较高。 因此,有较强的市场预期支撑。
3、发行节奏快、受政策推动--公司从受理到过会仅用了88天,刷新了科创板相关审核纪录。 在“芯片自主可控”“国产替代”背景下,政策面给予一定正向预期。这些都为品牌效应和市场关注度提供支撑。
但也有一些风险与挑战如估值偏高、尚未盈利,发行价对应的静态市销率约为122.5倍。 公司过去三年累计亏损接近 60 亿元。 投资者需要承担估值过高、盈利不确定的风险。
此外,流通股、打新结构可能影响回报,虽然募集规模大,但公开发行股份占比约14.89%。 若流通盘较小、新股中签率低,则“创造打新纪录”(比如超高首日涨幅/超低中签率)也许更难。此外,新股上市后是否能维持高增长并非确定。
另外,摩尔线程虽为国产 GPU 第一股,但其市场份额目前仍极低(国内占比不到 1%)。 与国际巨头相比尚有差距,生态建设、客户基础等是长期任务。所以,从技术和市场突破来看,还存在很多变量。



