2025年,中国经济处于复苏进程中,新旧动能转换加快。经济增长呈现“前高后低”态势,消费缓慢复苏、出口展现韧性,PPI负区间降幅收窄。尽管基本面看似对债市有利,但市场并未延续2024年的利率单边下行行情,收益率年底水平高于年初。这主要源于2024年末抢跑行情、股市“慢牛”分流债市资金、央行进行预期管理。2025年全年资金面整体宽松但阶段性波动,利率债走势多空交织,十年期国债收益率在1.6%至1.9%之间宽幅震荡。
对于2026年债市,我们认为债券市场总体情况或将优于2025年,总体可概括为“回吐之后,还有机会”。
在趋势上,首先适度宽松的货币政策基调延续;2026年PPI同比降幅可能继续收窄,低通胀环境对债市利好;其次当前10年期国债收益率与政策利率利差高于近两年均值,存在向政策锚靠拢的可能性,支撑了利率上有顶,下有空间的状态;最后高质量发展和化债路径下,宏观政策保持连续性,为债市提供了利好环境。
在节奏上,我们认为债市总体短空长多,高波动可能是特点,我们预测2026年10年期国债收益率波动区间或为1.6%-2.0%。
风险提示:海外需求下滑、全球经济增长不及预期、政策不及预期、债市波动等风险。
1 2025年债券市场回顾
1.宏观经济基本面回顾
回顾2025年,是中国经济复苏的一年。这一年消费仍是慢变量,出口仍有韧性,名义GDP小于实际GDP,CPI在0附近震荡,PPI在负区间。全年经济季度数据呈现前高后低的增长态势,年中PPI数据反复,中央部署了反内卷和供给侧改革2.0版一系列政策。
首先2025年GDP增速呈现前高后低的走势,原因之一在于财政发力前置。一二季度,在财政政策与货币政策协同配合、靠前发力的强效刺激下,国内经济实现良好“开门红”。在此带动下,资本市场信心得到显著提振,股市迎来一轮持续上涨;消费市场则在“以旧换新”等政策加持下表现强劲,春节期间数码产品、家电、汽车等重点品类销售额实现显著增长。同时,在“开门红”效应推动下,出口也在“抢出口”效应支撑下保持韧性。多方面因素共同推动一二季度GDP实现相对高位增长。然而进入下半年,财政支出力度因上半年发力前置而逐步减弱,加之“抢出口”效应消退以及外部关税政策不确定性上升,出口增速也有所放缓,经济增长动能相应趋缓,全年呈现“前高后低”走势。
其次是反内卷政策实施和供给侧改革2.0出台带来的积极变化。在“反内卷”导向与供给侧改革2.0的推动下,部分行业供需关系趋于改善,带动工业品价格边际回暖。从10月起PPI环比由降转涨,尤其在煤炭、光伏等产能治理力度加大的行业,价格修复态势较为明显。2025年下半年以来,同比降幅逐渐收窄、环比涨幅逐渐扩大,2026年PPI能否持续回升并实现同比转正,需进一步观察后续政策。
然后是高质量发展和新旧动能持续转换,在传统旧动能方面,房地产和传统投资对经济增长的贡献度有所减弱。在新动能培育方面,尽管新能源、高端制造等领域保持较快发展,但尚难以完全对冲传统动能放缓带来的影响。同时,食品与能源价格波动拖累整体CPI在低位徘徊,消费复苏依然是个慢变量。
展望未来,经济复苏路径或将呈现结构性复苏,其中出口与高端制造有望凭借技术和供应链优势持续向上突破,逐步成长为支撑经济发展的新支柱,而基础设施和房地产投资受制于债务约束与长期结构调整,可能将逐步趋于平稳或温和增长,从增量扩张转向存量提质增效。


2.货币、财政政策回顾
2025年政策的特点是总量宽松到结构调控的转变,还有对市场单边一致预期的纠偏。
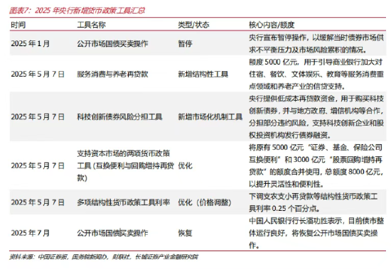
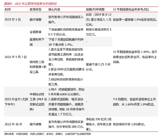
首先是货币政策工具箱从重总量到偏结构方面转变。经历2024年逆周期调节的显著加码,2025年更强调政策的精准性以及与财政政策的协同,截至12月,主要政策利率下调10个基点、降准0.5个百分点,其力度小于2024年(2024年累计30bp的OMO降息和60BP的LPR降息,以及1个百分点的降准)。当前政策利率小幅缓慢下行,在名义利率已处于历史低位的环境下,总量宽松的边际效能递减。在结构性工具的运用上“精准滴灌”,一方面,政策目标比较清晰,直指扩大内需(特别是服务消费)、支持科技创新等重点领域;另一方面,工具库不断丰富,比如推动中长期资金入市、充分运用买断式逆回购、买卖国债等。
第二是对一致预期的纠偏。2025年债券市场在经历一季度央行调控引发的资金面短暂收紧后,全年多数时间流动性环境整体维持宽松格局。然而,与2024年收益率快速下行的行情不同,2025年除4月受关税冲击影响出现一轮显著下行外,收益率多数时间处于多空交织的博弈状态,且年底十年期国债利率还高于年初。这一现象的背后,除股市“慢牛”行情带来的资金分流效应外,市场预期层面的变化也尤为关键。回顾2024年,债券市场的数次调整阶段往往出现在市场对货币政策宽松预期高度一致、形成合力之时。而2025年央行在预期管理上呈现新特点,我们在2025年7月份报告《市场一致预期的形成与央行对一致预期的引导》中就提到:一季度,央行资金供给继续紧平衡,连续回笼并减少投放,恰逢银行信贷“开门红”,资金需求体量较大,使得资金利率一度攀升,DR007一度维持2%的高位之上,资金利率持续处于高位导致债市短端在负利差环境下首先承压,压力随后传导至长端,推动十年期国债利率一度上行至1.8%-1.9%区间。打散了2024年四季度以来市场形成的一致预期。
第三是措辞的转变。在官方表述上,相较于2024年多次强调“政策空间充裕”,2025年的官方表述更趋审慎,比如货币政策委员会在二季度例会的表述较2024年有所变化,强调要“灵活把握政策实施的力度和节奏”;11月13日证券时报刊登的某权威专家也指出,“货币政策虽然还有一定空间,但边际效率已明显下降。过度放松货币金融条件可能产生的一些负面效果也需要关注。比如资金空转、资本市场波动加大等“。在操作节奏上,随着降准降息空间的逐步收窄,央行的降息也更加谨慎。



2025年财政政策的突出表现为“靠前发力”。财政政策在2025年仍承担起逆周期调节的主要职责。2024年前三季度货币政策持续发力、财政保持定力;四季度财政政策显著加码,市场信心增强。2025年财政政策则自年初开始主动前置,超长期特别国债和新增专项债券发行进度均显著快于2024年同期,政策的着力点也侧重于加快资金下达和形成实物工作量,从而显著提升了支出的强度与进度。这一安排使得财政政策成为2025年宏观宽松的一个重要主导力量,货币政策则更多转向结构调控与协同发力。

3.资金面及央行操作回顾
2025年全年来看,随着政策取向从“总量宽松”逐步向“结构优化”演进,债市资金面整体维持相对宽松,有一定的阶段性波动。年初,资金面延续了紧平衡状态,1月信贷与社融创下单月历史新高,但央行在总量工具上保持克制,未实施降准并阶段性暂停国债买入操作。资金利率波动幅度剧烈,DR001一度攀升至1.90%以上,DR007也维持在2%以上高位。2月至3月,资金利率在相对偏紧的状态下呈现先降后升的季末冲高走势。直至3月24日央行重启MLF净投放,开展了4500亿元操作,并将MLF操作由单一价位中标调整为多重价位中标,才释放出边际放松的信号。
4月,市场流动性压力初步缓解,资金利率环比出现下行,政府债务净融资的减少也为资金面宽松创造了条件。5月则成为全年资金面的一个重要转折点,央行实施了一揽子宽松政策,包括降准0.5个百分点、降息10个基点,并相应下调了LPR,释放长期流动性约1万亿元,宽松面基本确定,但月中受税期及政府债缴款影响有一度边际收紧的情况。
6月以后,市场资金面整体延续平稳宽松态势,资金利率维持低位运行。央行操作进一步规律化,形成“每月5日前后开展3个月期买断式逆回购、15日前后开展6个月期买断式逆回购、25日开展MLF操作”的稳定节奏。
10月央行行长潘功胜在金融街论坛上宣布将恢复公开市场国债买卖操作,叠加MLF连续第9个月加量续做及其他结构性工具,实现中长期流动性净投放,有效应对政府债券发行提速与同业存单到期高峰带来的压力。
12月中央政治局会议和中央经济工作会议维持适度宽松的货币政策,中央经济工作会议明确“灵活高效运用降准降息等多种政策工具”,市场宽松预期被强化。而12月央行四季度货币政策执行报告中的措辞调整为“综合运用多种货币政策工具”,表明央行将更加注重政策发行节奏和工具组合的审慎使用。当前政策利率和银行净息差均处于历史低位,央行或更倾向于通过OMO、MLF等工具来调节短期流动性,在未来合适的时机窗口为总量政策提供更多操作空间。

利率债走势回顾
2025年初,10年期国债收益率延续了2024年末的下行趋势,于2月7日触及1.5958%的历史新低,这主要是市场对货币政策进一步宽松的强烈预期以及机构旺盛的配置需求这两方面的共同作用。然而,2月至3月期间,收益率并未一路向下,而是出现了明显的反弹,一是前期下行过快,市场存在调整压力;二是长期利率过低也会影响金融稳定与政策传导效率,货币政策在流动性供给上趋于审慎;三是临近两会市场对后续财政政策发力的预期有所升温。
进入二季度,4月初美国关税摩擦来袭,市场避险情绪陡然升温,收益率从高位快速回落。5月7日央行宣布降准0.5个百分点和降息10BP,并增加再贷款额度,这一宽松举措虽为市场注入流动性,但短期内似乎引发了市场对经济企稳的预期以及可能的“利好出尽”情绪,导致10年期国债收益率在5月有所反弹。
整个6月至9月,债券市场整体陷入了多空因素交织的震荡格局,10年期国债收益率在1.70%-1.90%的区间内反复波动。经济基本面方面,制造业PMI持续位于荣枯线下方,CPI同比一度落入负值区间,这构成了支撑债市的根基。但与此同时,中美贸易谈判的反复、股市行情效应对资金的分流以及市场对未来政府债券供给增加的预期,又制约了收益率的下行空间。这期间市场波动显著加大。
进入10月份,市场情绪经历显著切换,月初受中美关系紧张影响,避险情绪推动长端收益率快速下行,10年期国债活跃券(250011)收益率一度降至1.743%附近。月中则进入多空博弈的震荡阶段,收益率有所反复。直至10月27日,央行行长潘功胜在金融街论坛上宣布将恢复暂停了约9个月的公开市场国债买卖操作,此举被市场解读为央行向市场提供长期流动性、平抑波动并加强与财政政策协同的重要信号,消息公布后,债市做多情绪迅速发酵,尤其是长端和超长端国债收益率应声下行,10年期国债收益率逐步回落至1.74%附近,30年期国债收益率也降至2.07%。
11月份,债券市场未能延续10月底政策激发的乐观情绪,受股市反弹、资金面波动以及货币政策宽松信号不明确的影响,市场情绪转弱,10年期国债收益率震荡上行至1.85%左右的高点,长期品种上行幅度明显大于短期,到期收益率曲线再度趋于陡峭化。尤其是30年国债,上行幅度更大
12月呈现先上后下的震荡走势。上旬,受年末银行减少资金融出影响,市场资金面季节性收紧,资金利率中枢上移。同时12月LPR利率维持不变,市场降息预期落空推动10年期国债收益率继续上行至1.87%左右的月内高点。进入月中下旬,央行通过公开市场操作持续投放流动性,稳定了市场预期,又受到供给传闻影响,市场对2026年利率债供给节奏的预期发生变化,长端收益率转为下行,10年期国债收益率回落至1.83%附近,30年期国债收益率也降至2.22%。月末,由于消费补贴政策和PMI回到枯荣线以上,收益率再次上行。

2 2026年债券市场展望
2025年的债券市场并非简单的牛熊切换。2024年在“资产荒”格局与货币政策宽松预期不断自我强化的推动下,年底债市走出了利率单边快速下行的“债牛”行情,导致对货币宽松的预期被过度透支和定价。进入2025年,尽管宏观经济环境对债市构成支撑的条件,同时货币政策也并未转向紧缩,但债券市场却难以重现2024年的收益表现。原因可能在于:一是权益市场的强劲表现引发了显著的“股债跷跷板”效应,部分资金从债市向股市迁移;二是央行通过预期管理(例如未延续“择机降准降息”表述、强调“防空转”等),使得此前依赖宽松预期进行交易的逻辑有所改变。因此,在市场参与者看来,在经历了2024年的暴涨后,进入低利率时代,资产的性价比相对降低,机构行为更趋谨慎,利率市场进入相对低回报、高波动的格局。
然而,我们认为这种调整并非意味着“牛市”消失了。从基本面看,经济温和复苏、低通胀水平与内需待强的组合,决定了利率上行的空间有限,10年期国债收益率存在一定的顶部。从政策面看,货币政策虽然强调精准与效率,但“适度宽松”的主基调未变,央行对资金面的呵护意图依然明显,这决定了利率不具备持续大幅上行的基础。
2025年债券市场,我们认为,或是对2024年极端牛市行情的一次修正。拉长时间视角看,经过调整后的当前利率水平可能正趋于一个博弈中的相对合理区间。展望2026年,我们认为市场机会可能优于2025年,整体形势或可概括为“回吐之后,还有机会”。
趋势上:2026年的债市总体情况或好于2025年
(一)维持适度宽松的货币政策,预估OMO降20bp的概率较大
2025年11月13日《金融时报》某权威专家指出,“货币政策虽然还有一定空间,但边际效率已明显下降”。因此需要更加审慎运用。同时也在避免形成过度宽松的一致预期,导致市场利率“被透支”。主要原因在于:一是存款准备金率已接近5%的“隐性下限”,进一步降准的空间或有所收窄;二是政策利率虽仍有下调余地,商业银行净息差相对收窄,需在全面降息与维护金融体系稳定性之间取得平衡;三是资金有沉淀在金融体系的情况,“宽货币”转化为“宽信用”路径一定程度上受阻。在此背景下,货币政策的发力点可能将会向结构性工具倾斜,以实现“精准滴灌”。这种模式既能针对性地支持扩大内需,又可避免对银行净息差造成普遍压力。对于房地产和消费等特定领域,有可能通过财政贴息等定向补贴方式予以支持。

路径上,与美国、日本等直接实施“零利率”或“负利率”的框架不同,中国以银行为主导的金融体系意味着政策利率需要维持在合理水平,以保持融体系的稳健性。考虑到当前价格形势步入温和修复通道,我们未来可能会将使用更加渐进式、结构化的措施,避免“一步到位”式的宽松,以兼顾长期利率的下行潜力。时机上,传统的经济因素,如房地产市场的调整或单月经济数据的波动,其作为降息直接触发因素的重要性已相对下降。我们认为未来降息更可能呈现“量变到质变式”和“触发式”的双重特征,有可能银行净息差经过三个季度到一年的调整,金融体系稳健性进一步增强,由于经济仍处于复苏进程中,那么在此之下可能给予一次“量变到质变式”的小幅降息(如10BP左右),而预期之外的降息往往跟股市偏弱(2024年9月的大幅降息)和中美关税(2025年5月的降息)更为相关。同时,宏观政策的“取向一致性”被提升到更重要位置,货币政策将与更加积极的财政政策密切协同配合。
我们认为2026年的货币政策或不能在2025年基础上简单线性外推,当前部分经济数据仍在复苏进程中,反内卷政策仍待加强,央行仍有较大概率实施20bp总量降息幅度。

(二)2026年PPI同比降幅收窄,转正还有待观察
当前PPI回升进程相对平缓,集中体现在需求端需进一步回升,以及供给端出清方式较为温和渐进,二者共同决定了,相较于2016年的供给侧改革,当下价格回升的路径可能呈现相对平缓化特征。

消费端来看,当前宏观经济供需平衡在逐步修复之中。尽管核心CPI的持续回升在一定程度上反映了居民消费价格的逐步修复,但信贷结构数据,特别是居民部门的中长期与短期贷款需求有待进一步回升。这背后是居民消费意愿、企业投资行为偏好,以及规模庞大的居民储蓄(截止到2025年11月的最新存款规模已超过160万元)格局的反映,意味着消费的复苏将是一个相对缓慢的过程。2016年需求端有“棚改货币化”这类能够直接撬动地产链需求的强刺激政策,当前政策基调明确以高质量发展为核心,强调不搞“大水漫灌”,体现了宏观调控的稳健与定力。我们预期2026年财政政策将保持连续性和稳定性,赤字率可能维持4%,货币层面预期适度的降息降准,在此之下,靠当前温和的消费复苏和“以旧换新”类补贴,充分消化工业品产能或有一定压力,对PPI的拉动效果还需观察。
供给端来看,2016年的供给侧改革通过行政措施快速推进,政策见效期大概在6-8个月。对比当下,“反内卷”政策旨在通过规范行业竞争、引导产能优化等方式改善供需结构,其作用机制相较于2016年更具持续性。从实际效果看,部分行业,如煤炭、钢铁等,其供需关系的改善和价格的企稳回升已在2025年初步显现,但整体工业产能利用率的提升仍需要时间(2025年前三季度的工业产能利用率在74%)。且11月工业企业利润单月同比较10月降幅扩大7.6个百分点,压力仍显。

综合来看,2016年通过去产能和棚改货币化等强需求刺激,PPI在10个月内快速转正;而2026年需求端修复温和,结构优化下PPI回升斜率可能较为平坦,尽管低基数效应将在一定程度上收窄2026年的PPI同比降幅,但修复的时间可能仍然被拉长,我们认为中性预期下PPI或将在负值区间内继续回升,转正时点可能要进一步观察。

(三)通过国际比较发现,在降息周期中市场利率倾向于向政策利率收敛
我们通过国际比较发现,一般而言,加息周期中市场利率与政策利率之间的差值会拉大,降息周期中市场利率会更加向政策利率收敛。
参考日本,在1991年至2020年的长期降息与宽松周期中,10年期国债收益率与央行政策利率呈现紧密收敛的态势。特别是在政策利率逼近并进入零及负区间后,超宽松的货币政策立场压制了整体的利率曲线,使得长端利率的波动空间被极度压缩。例如,在2001年降息至零利率后,2年和10年日债的收益率中枢曾长期分别在0.09%和1.32%附近窄幅波动,与接近零的政策利率利差极小,政策利率的“地板”效应非常显著。这一时期,央行通过量化宽松(QE)和收益率曲线控制(YCC)等非常规工具,强力引导市场预期,确保了市场利率向政策“锚”的靠拢。然而,2020年后日本央行开始逐渐退出超宽松政策,特别是2024年以来迈入加息周期,情况发生反转。当政策利率出现边际上行信号甚至开始实质性加息时(例如2024年3月19日日本结束YCC开启货币政策正常化,政策利率从-0.1%上调至0%-0.1%),市场利率(尤其是长端利率)的反应更为剧烈,导致利差显著走阔。截至2025年12月,日本10年期国债收益率一度升至2.0%以上,远高于0.75%的政策利率。这种发散主要源于市场对长期通胀和经济增长的重新定价,同时也有政府大规模的财政刺激计划(如2025财年补充预算达18.3万亿日元)带来的财政供给压力的担忧。
简而言之,在降息周期,投资者往往预期政策利率会持续下降而不断在左端进行抢配,后续市场利率向政策利率收敛是常态;而在加息周期,市场会提前及超幅反映对未来的担忧,导致发散。当前我国仍正处于货币政策适度宽松的周期中,7天逆回购利率作为重要的政策利率锚维持在1.4%附近,而10年期国债收益率在1.85%左右波动,两者之间存在约45个基点的利差,高于近两年的均值,而后续在经济持续复苏和降息的大周期中,我们认为市场利率存在进一步向政策利率靠拢的可能性(而且2026年可能还会降息)。这一点更支撑了当前利率上有顶,下有空间的状态。

(四)高质量发展和化债路径下保持政策定力
从2025年召开的12月政治局会议和中央经济工作会议为2026年确定的政策基调来看,宏观政策整体保持了较强的定力与连续性。会议明确延续“更加积极有为”的财政政策与“适度宽松”的货币政策。这一表述既展现了当前复杂环境下的战略定力,也向市场传递了清晰的预期信号。这种以温和、精准为导向的基调,结合对降准、降息等工具保留灵活空间的政策表述,预期对2026年的债市形成一定利好。
政策定力的延续,一方面是建立在过去政策连续性基础之上。2024年通过专项债、超长期特别国债等结构性工具优化资源配置,支持重点领域建设与化债。进入2025年,在保持支出强度的基础上宏观调控更加精准,资金向扩大内需、科技创新、民生保障和债务化解等领域倾斜。货币层面延续适度宽松基调,从2024年加大逆周期调节力度的较强力度政策支持,转向加强货币财政政策协同的适度宽松温和调控。预计2026年延续财政积极力度与货币温和基调,全年我们预期在约20BP的小幅降息,审慎把握政策力度与节奏,发挥增量与存量政策的集成效应。另一方面源于外部环境边际改善,当前对中美关系阶段性趋稳、外部压力缓和的普遍预期,为国内也创造了更多的空间。
对债市而言,外部环境改善降低了风险溢价的大幅波动,对2026年债市产生支撑作用,表现或将好于2025年;不过国内有定力的政策思路为后续应对潜在风险预留了政策空间,短期内需求端明显改善有待观察,叠加利率已处于低位,债市不同于2024年在较强宽松预期与“资产荒”推动下的单边超级牛市。
节奏上:机会还在,可能需要等待
在以上有利于债市的因素梳理下,我们认为2026年的债市总体是好于2025年的,但像2024年的状态或难再出现。2026年债市的下行性机会更多可能要等到一季度末或二季度之后。其主要原因在于,我们认为一季度全面降息概率较低,且需警惕债券市场可能出现的降息前债券收益率下行、利好兑现后因政策想象空间消失而收益率明显上行的局面。
(一)基金销售新规、股市春季躁动、十五五规划正式稿公布等或给一季度债市带来一定影响
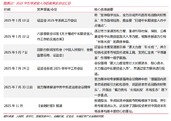
首先是基金销售新规落地。2025年下半年以来,监管(包括央行)通过多种方式来调节债市形成的单边一致预期的做法更加成熟,譬如恢复征收增值税(从2025年8月8日起,新发行的国债、地方债、金融债新券利息收入恢复征收增值税),还譬如9月5日,证监会发布《公开募集证券投资基金销售费用管理规定(征求意见稿)》,降低基金的认申购费率及销售服务费率,明确基金赎回费全额计入基金财产,并优化7日、30日、6个月持有期限的赎回费率,目的以引导投资者长期投资。
我们2025年7月2日的报告《市场一致预期的形成与央行一致预期的引导》中指出,防止单边一致预期的强化其实是央行这两年一直在做的工作,2025年一季度央行通过流动性操作的边际变化来影响市场,央行资金供给继续紧平衡,连续回笼并减少投放,恰逢银行信贷“开门红”,资金需求体量较大,使得资金利率一度攀升,在资金利率持续高位运行的背景下,负Carry从短端传到至长端,最终导致2024年四季度以来形成的市场一致预期出现分化。
2025年12月31日基金销售新规落地,较9月征求意见稿出现明显缓和,尤其在债基赎回费层面给予机构投资者30天豁免窗口,被市场解读为监管主动缓释债市压力的积极信号。不过,赎回费率约束机制依然存在,对后续债市影响仍待观察。



2026年3月两会的政府工作报告、“十五五规划”纲要发布,规划未来五年的发展目标和经济刺激政策,将抬升市场对中长期经济增长趋势的预期。此外,在“十五五”的开局之年,积极的财政政策有望加码,尤其是一季度发行节奏可能前置,供给压力可能推升收益率水平,进而对债券的价格产生一定的影响。
(二)短期超长债难以进入顺风期
在2025年全年,我们持续强调对超长期利率债品种需保持审慎态度。这一判断主要基于两方面考量:其一,2024年超长端利率已经历显著下行,收益率曲线极度平坦化,30年期与10年期国债利差一度收敛至20个基点以内;同时,央行副行长邹澜在2025年一季度多次公开提示超长债投资风险,强化了监管层面的谨慎导向。其二,从市场行为逻辑看,超长端品种的强势表现往往依赖于“极度顺风”环境——在投资者对利率下行方向形成较一致预期时,部分机构(例如公募基金)为增强组合收益,可能在策略上更加积极地拉长资产久期;而在震荡市或小幅牛市阶段,久期策略的分歧通常加剧,此时30年期债券的性价比易低于10年期品种。
市场实际走势验证了这一判断:2025年下半年以来,30年期与10年期国债利差持续走阔,先后突破30基点,并于11月后进一步扩大至40基点左右,且目前已来到45基点左右。我们在前期报告《债市周观察(12.8-12.14)——30年期与10年期国债利差再走阔》中明确指出,“未来一段时间,超长债(30年)-10年利差可能维持在35-45bp之间”。

短期内超长债的行情基础尚不稳固,主要有几点原因,第一,从需求端看,作为超长债重要配置力量之一的保险机构,其负债端亦面临压力,可能削弱其对30年期等超长期品种的配置意愿与能力;第二,从供给端看,近年来超长期特别国债发行正在逐渐趋向常态化,市场对2026年政府债券供给、特别是超长期品种的规模存在预期,这成为超长债在本轮修复后利率再度回调的催化剂。我们始终认为,债市若要重新进入顺风期,有赖于几个关键条件:一是“资产荒”逻辑能否重现并强化;二是超长债的比价优势需要得到凸显;三是有赖于做多力量的凝聚。
对于债市供给,2025年12月,中央经济工作会议和政治局会议仍维持定调“积极的财政政策”,这是给我国经济在复苏进程中的又一强心针,因此,我们预估2026年财政赤字率可能仍然维持4.0%,那么经过我们测算,2026年我国GDP增速仍维持在4.8%-5.0%左右,那么超长债的行情可能在一定程度受到财政供给的影响。
基于当前经济目标与政策导向,2026年财政预算与政府债券供给计划预计将呈现“总量扩张、结构优化、中央加力”的总体特征。我们认为,2026年赤字率继续维持在4.0%左右,全国财政赤字总规模将约为5.90万亿元。新增国债预计约7.07万亿元,支持“两重”、“两新”的超长期特别国债规模预计1.5万亿左右;地方政府债券发行规模约7.83万亿元。综合中央与地方债务,预计2026年新增政府债券总规模约14.9万亿元,符合中央经济工作会议“积极的财政政策要适度加力、提质增效”的总基调,发挥政府投资带动效应,推动投资止跌回稳。从市场影响看,2026年政府债券净融资规模预计较2025年将继续增加,尤其是超长期特别国债的发行规模扩大,可能对中长期债券市场利率形成阶段性压力。


(三)债市节奏总体短空长多,十年期国债区间或处于1.6%-2.0%
综上,我们认为从中期视角来看债市总体短空长多,高波动仍是特点,2026年十年期国债区间或处于1.6%-2.0%。我们认为收益率下限主要由降息预期与机构行为共同决定,而上限则更多受央行货币政策的约束。
2026年10年期国债收益率的下限或锚定在1.6%附近,主要基于三方面考量:其一,在央行可能保持货币政策审慎的背景下,2025年1.6%的低点水平被市场普遍视为重要参考;其二,从利率比价关系看,10年期国债收益率与公开市场操作(OMO)利率之间的利差是重要参考(下文)。
我们判断2026年收益率上限也难以有效突破2.0%,也主要基于三方面考量:其一,整数关口本身具备阻力作用,2025年十年期国债收益率虽多次试探但始终未有效突破2.0%以上,说明该位置具备较强技术压力;其二,利率大幅上行将增加政府债发行成本,不利于当前化债的大主题,此外,利率快速上升也可能引发债市负反馈风险;其三,2026年仍处于降息周期,即便全年仅降息10BP,也会引导利率中枢下移。结合当前PPI转正待观察、2025年10年债未能突破2.0%的背景,我们判断2.0%在2026年仍将是重要阻力位。
2025年以来,10年期国债收益率与OMO利率的利差波动较为显著,呈现“前低后高”特征。年初在债市强势行情中利差一度压缩至约10BP,创历史低位;下半年以来利差逐步走阔,最高触及50BP(2025年9月24日),但未形成持续突破。我们认为,在当前债市处于估值回吐、性价比偏低的背景下,10年期国债与OMO利差可能难以重回30BP以内,2026年更可能在30–40BP的区间震荡。即便后续市场情绪好转,也难以重现2024年的利差压缩行情。我们假设取10年期国债与OMO利差中性值35BP,并预计2026年OMO利率下调10–20BP(我们更倾向于20BP),则基准利率可能降至1.20%–1.30%(取中值1.25%)。据此测算:
1.4%-15BP(降息中性值)=1.25%(政策利率中性值)
1.25%(政策利率中性值)+35BP(利差中性值)=1.60%
该结果与前述1.6%的下限判断亦形成呼应。
从利率下限支撑位来看,依据我们前文的逻辑框架,在高质量发展与经济结构转型一以贯之、货币政策与财政政策整体保持谨慎的宏观背景下,10年期国债收益率保持相对平缓,2024年的快速下行可能更多是临时性超调,2026年有望逐步向通道靠拢并延续温和下行趋势,区间下沿或接近1.6%,但过程中仍不乏阶段性波动。


风险提示
海外需求下滑、全球经济增长不及预期、美国经济增长疲软、债市波动等风险。
(本文作者介绍:长城证券产业金融研究院固收团队负责人,负责金融,财政,利率债研究。)



